Patients must demonstrate relapse or progression after at least one prior line of chemotherapy for metastatic disease. This treatment involves two chemotherapy drugs:
Paclitaxel and capecitabine (category 2b) 2,11,19,20,c.
Esophageal cancer chemo regimen. Topical use (cream or solution) in basal cell cancer of the skin and actinic keratoses. Taxol (paclitaxel) and cisplatin and also. (funded by the dutch cancer foundation [kwf
In brief, dutch investigators randomized 368 patients with resectable esophageal or ge junction cancer to either preoperative chemoradiotherapy followed by surgery, or to surgery alone. Most treatment plans for esophageal cancer involve a combined treatment approach, which is when you receive a mix of radiation therapy, chemotherapy or surgery to target cancerous tissue. Several studies have shown that this.
A high percentage of irradical resections is reported in studies using neoadjuvant chemotherapy followed by surgery versus surgery alone and in trials in which patients are treated with. Combining chemotherapy with other approaches. Most patients (75%) had adenocarcinoma.
Neoadjuvant therapy is a combination of radiation and chemotherapy that aims to shrink tumors and prevent their reoccurrence before surgery. 5fu + cisplatin for the treatment of esophageal cancer. Head and neck cancer * hepatoma (liver cancer).
Patients must have measurable disease by ct scan or mri Biweekly administration of ramucirumab plus paclitaxel did not compromise efficacy. As stated in one of these articles, 9 out of 10 patients prefer a port as opposed to multiple “needle sticks.” there are several reasons which i have chosen to put in.
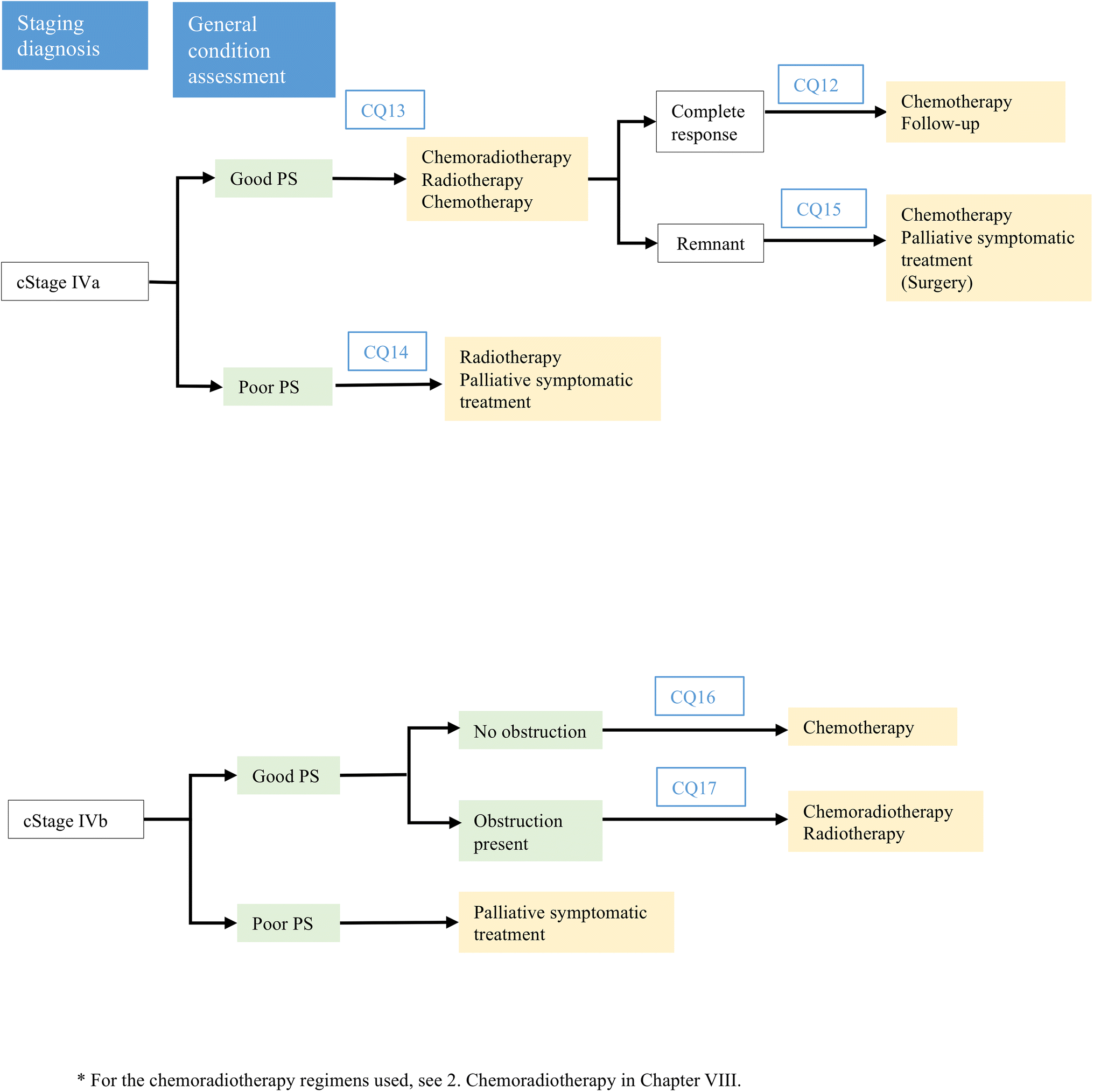
Treating stage iv cancer of the esophagus. There are different types of treatment for patients with esophageal cancer. Stage iv esophageal cancer has spread to distant lymph nodes or to other distant organs.
Patients have special nutritional needs during treatment for esophageal cancer. This treatment involves two chemotherapy drugs: Patients are required to have histologically or pathologically confirmed metastatic gastric or esophageal adenocarcinoma.
Systemic therapy for esophageal cancer: Epirubicin, oxaliplatin, capecitabine eox acronym | chemotherapy regimen for esophageal cancer and gastric cancer | chemocare.com In most cases, patients treated for esophageal cancer at memorial sloan kettering get both chemotherapy and radiation therapy.
Ramucirumab and paclitaxel administered every 2 weeks (mrainbow regimen) in advanced gastroesophageal adenocarcinoma. Chemo drugs for esophageal cancer are typically given into a vein (iv), either as an injection over a few minutes or as an infusion over a longer period of time. Patients must demonstrate relapse or progression after at least one prior line of chemotherapy for metastatic disease.
Anal, esphageal, pancreas and gastric (stomach). All of these drugs enter your bloodstream and reach most areas of your body. Treatment of stage iv metastatic esophageal cancer consists of chemotherapy alone or palliation, with definitive chemoradiotherapy in selected cases.
How 5fu + cisplatin chemotherapy is given and possible side effects. Some drugs you take by mouth. 5fu + cisplatin is a chemotherapy regimen used in the treatment of esophageal cancer.
To address the high toxicity profile of dcf, modifications in dosages. Trastuzumab 8mg/kg iv loading dose (cycle 1 only) followed by trastuzumab 6mg/kg iv every 3 weeks, plus chemotherapy (category 2b). Eox is most often associated with treatment of esophageal cancer and gastric cancer.
For people with gastroesophageal junction cancers that are her2 positive, immunotherapy with pembrolizumab, plus chemotherapy, plus the targeted drug, trastuzumab, might be used as the first treatment. Esophageal adenocarcinoma and gastric cancer [8],[9]. How taxol + cisplatin + radiation chemotherapy is given and possible side effects.
Objective:perioperative chemotherapy can potentially downstage esophageal cancer, reducing the risk of early systemic dissemination. Taxol + cisplatin + radiation for the treatment of esophageal cancer. This treatment involves two chemotherapy drugs:
Several points are worth remembering about ports. The primary end point was overall survival. Treatment protocols for esophageal cancer are provided below, including for neoadjuvant chemoradiotherapy, perioperative chemotherapy, definitive chemoradiotherapy, postoperative chemoradiotherapy,.
Seven types of standard treatment are used: This approach is particularly important for esophageal cancer because studies have shown that combining chemotherapy with other treatments has the best results. Paclitaxel and capecitabine (category 2b) 2,11,19,20,c.
Cisplatin and fluorouracil, which is also known as 5fu.