Getting rid of the aml (remission induction) the aim of induction is to destroy the leukaemia cells. The 2 drugs most commonly used are:
The 2 drugs most commonly used are:
Induction chemo for aml. In general, induction chemotherapy is that first round of chemotherapy that’s trying to get the leukemia under control. Acute myeloid leukemia, or aml, is a type of cancer that affects the bone marrow and blood. Getting rid of the aml (remission induction) the aim of induction is to destroy the leukaemia cells.
This treatment is typically supervised by an oncologist, a medical. If you have the type of aml known as acute promyelocytic leukaemia, you�ll usually be given other drugs as well as having chemotherapy. Dociparstat (dstat) in combination with standard chemotherapy for the treatment of acute myeloid leukemia (aml) (dash aml).
This is called maintenance therapy. You will have some of the side effects listed here. Chemo for aml is often given in phases.
The goal of this phase is to quickly kill as many leukemia cells as possible. Induction chemotherapy for patients with acute myeloid leukaemia (aml). You may be given a similar combination of drugs to those used in induction, at the same or a higher dose.
The acs states that certain chemotherapy durations are typical for a person with aml. 7+3 may be given using daunorubicin, instead of idarubicin. Induction chemotherapy which includes the drugs idarubicin or daunorubicin, cytarabine, and liposomal daunorubicin and cytarabine is the standard of care chemotherapy treatment for someone with acute myeloid leukemia (aml).
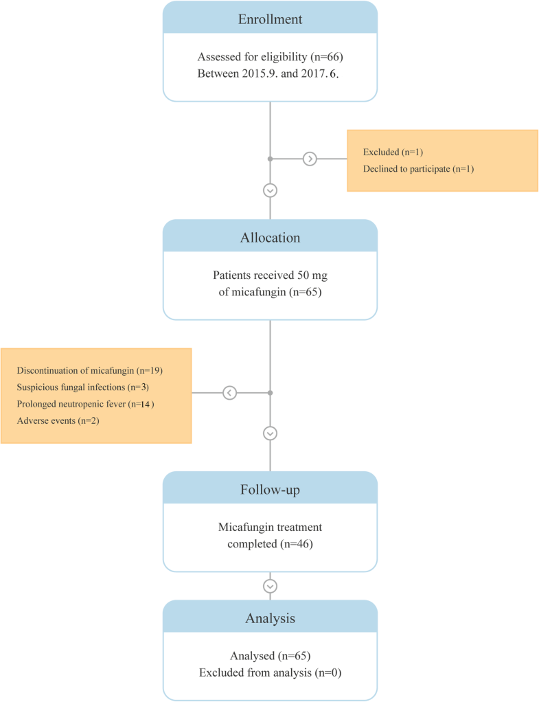
Your treatment is in two phases: Getting rid of the aml (induction) treatment to stop aml coming back (consolidation) some people may also have chemotherapy to keep their aml away. Invasive fungal infections (ifis) are a major cause of morbidity and mortality in patients undergoing induction chemotherapy for acute myeloid leukemia (aml).
7 + 3 induction is commonly given with the goal of cure. Its use is particularly for patients under 60 years of age but it can be applied to older patients according to clinicians� assessment. For example, the induction phase for aml treatment usually lasts for 7 days.
Whereas the molecular events underlying acute myeloid leukemia (aml) are increasingly identified, dynamics of hematologic recovery following induction chemotherapy remain mysterious. Except when given into the csf, these drugs enter the bloodstream and reach all areas of the. It isn�t possible to tell how you will react until you have a particular drug.
Rebound thrombocytosis after induction chemotherapy is a strong biomarker for favorable outcome in aml patients. Antifungal prophylaxis during 7 + 3 induction chemotherapy for acute myeloid leukemia is associated with improved survival, in a setting with low incidence of invasive mold infections. 7 + 3 chemotherapy is given to eliminate leukemia cells from the body and to decrease symptoms from aml, such as bleeding, bruising, and recurrent infections.
Side effects of chemotherapy for acute myeloid leukaemia (aml) the chemotherapy drugs for acute myeloid leukaemia affect people in different ways. The treatment phases of aml include: Intensive treatment is usually given in 2 main phases.
Phases of treatment for aml. The aim is to kill any cells that may have survived induction chemotherapy and to stop aml returning (recurring). Strong medicines are used, and you�re in the hospital for this phase.
Remission induction or induction therapy. Consolidation chemotherapy is when you use subsequent cycles of chemotherapy to keep the leukemia under control because we know that if we don’t continue to give some continuation of therapy that the small, little seeds of leukemia will re. This gives the medicines a better chance of working well.
Platelet recovery may vary between incomplete and. Consolidation therapy involves intensive chemotherapy. These doses may be high, with the goal of attempting to quickly attack the cancer, and after induction chemotherapy, additional treatment options can be explored.
The 2 drugs most commonly used are: While induction chemotherapy aims to lower the number of aml cells, the main aim of post remission therapy is to prevent disease recurrence.